出国留学网专题频道山东|网上栏目,提供与山东|网上相关的所有资讯,希望我们所做的能让您感到满意!
06-29
2022年山东省普通高校招生提前批第1次志愿填报时间已经公布了,出国留学网小编为大家收集并整理出了“2022年山东高考提前批第1次志愿填报注意事项”,仅供参考,欢迎大家阅读本文。
来源:山东省教育招生考试院
一、总体要求
(一)多渠道详细了解招生信息。
考生填报志愿前,一定要认真查阅《2022年山东省普通高校招生填报志愿指南》(以下简称《填报志愿指南》)中的各项内容和山东省教育招生考试院网站公布的《山东省2022年普通高等学校招生录取工作意见》(鲁招考委办〔2022〕30号),并登录拟填报高校的网站认真查阅高校招生章程,了解高校有关报考要求及录取原则,以及部分专业对体检结论的要求。尤其是艺术类有关高校及专业报考条件、录取原则有所不同,填报前更要仔细阅读相关高校招生章程,结合自身条件确定是否报考。
请考生注意个别高校专业招生计划信息的相关补充通知,及时登录山东省教育招生考试院网站,在“热点查询”栏目查询。
山东省2022年夏季高考总成绩一分一段表等成绩分段表已在山东省教育招生考试院网站发布,考生可在“热点查询”栏目查看。
(二)注意志愿填报时间。
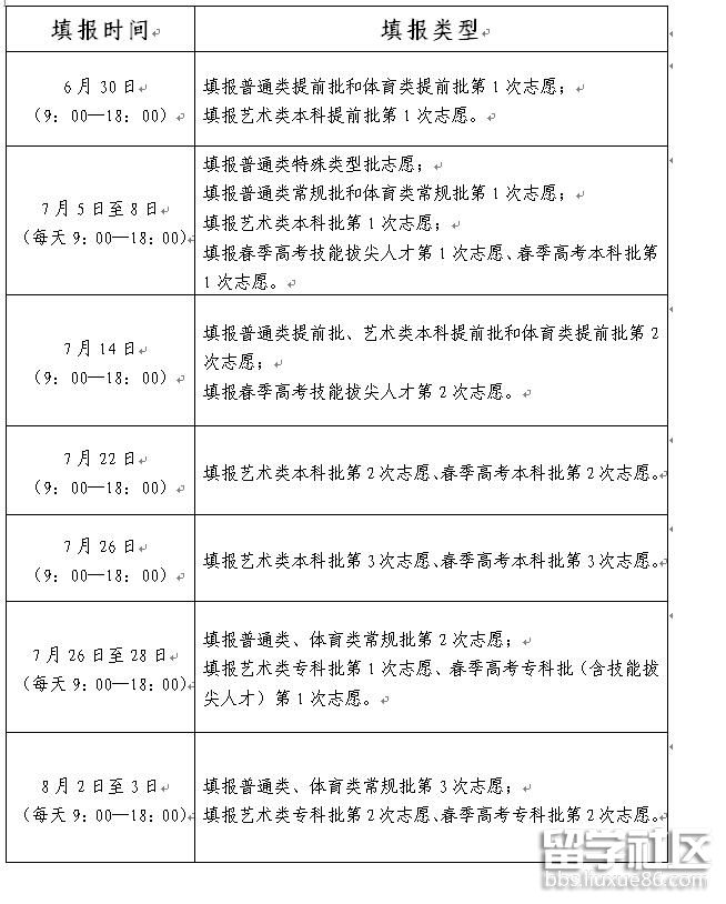
6月30日(9:00至18:00)为普通类提前批、体育类提前批、艺术类本科提前批第1次志愿填报时间。建议考生尽量早于志愿填报结束前2小时提交志愿,避免因意外造成志愿填报无法完成。填报志愿结束后,不再受理考生补报志愿申请,也不允许考生修改、放弃已填报的志愿。
(三)了解选考科目要求。
考生要认真研读《填报志愿指南》公布的专业对选考科目的要求,只有符合选考科目要求才能报考相应专业。
(四)合理使用志愿填报辅助系统。
6月28日—7月8日(每天9:00—21:00,正式志愿填报期间每天9:00—18:00)开放志愿填报辅助系统。在7月5日前(即填报普通类、体育类常规批第1次志愿、艺术类本科批统考、联考专业第1次志愿前),提供计划查询和夏季高考平行志愿预选志愿保存功能。7月5日—8日,志愿填报辅助系统只提供计划查询功能。
二、普通类提前批
(一)填报类型。
包括军事、公安、航海、消防、公费生(师范、医学、农科)、市级政府委托培养师范生、综合评价招生、高水平运动员、飞行技术、部分高校的马克思主义理论专业和紧缺涉农试点专业等类型的本科招生,以及飞行技术、定向培养军士生等类型的专科招生。
(二)分数线要求。
普通类一段线上考生可填报提前批本科专业志愿,也可以填报提前批专科专业志愿;普通类一段线下、二段线上考生只能填报提前批专科志愿,其中定向培养军士生须达到240分(含)。
报考军校的考生,总成绩须达到特殊类型招生控制线,外语语种...
06-29
2022年山东省普通高校招生录取志愿填报就要开始了,出国留学网小编为大家收集并整理出了“山东高考公费生有哪几种类型 公费生报考条件有哪些”,以便解答考生在志愿填报时出现的问题,欢迎大家阅读本文。
山东高考公费生有哪几种类型
山东省公费生包括公费师范生、公费医学生、公费农科生三种类型。其中公费师范生、公费农科生招生层次为本科,公费医学生招生层次包括本科和专科。
公费生报考条件有哪些
符合以下条件的山东高中阶段学校学籍毕业生均可报名参加公费生、委培师范生招生:
①热爱所报考专业及将来从事职业,品行良好,遵纪守法。
②本科层次公费生须通过山东省2022年普通高等学校招生报名且夏季高考成绩不低于山东省普通类一段线。公费专科医学生通过山东省2022年普通高等学校招生报名且夏季高考成绩不低于我省普通类二段线。
③自愿承诺签订并履行公费生协议,其中公费师范生、医学生要保证毕业后在定向就业单位工作不少于6年(包含参加全科住院医师规范化培训或助理全科医生培训时间),公费农科生要保证毕业后在定向就业单位工作不少于5年。
④身体健康,报考公费师范生、医学生要具备认定教师资格或医师资格的身体条件等。
推荐阅读:
...06-29
2022年下半年中小学教师资格证时间已经公布了,让我们一起来看看山东考区的笔试具体时间安排吧!下面是由出国留学网编辑为大家整理的“山东2022年下半年中小学教师资格证笔试时间”,仅供参考,欢迎大家阅读本文。
山东2022年下半年中小学教师资格证笔试时间
教资笔试报名时间一般在9月初,笔试考试时间是10月29日。教师资格资格证笔试采取纸笔化考试,考试时间为2小时。

拓展阅读:教师资格证好考吗
教师资格证考试难度不算很大,只要好好准备学习,考上的可能性还是比较大的。当然对于非师范专业的人来说可能要比师范专业出身的难考一些。
教师资格证是全国统一考试,不同学段的教师资格证考试的内容是不同的,幼儿园考试内容注重保教知识能力,小学注重教育教学知识与能力,初级中学、高级中学、中职文化课注重教育教学知识和学科知识与教学能力,中职专业课、中职实习指导教师教育教学知识,而且不同教师资格证,对学历要求是不同的,只有符合报名条件才能参加考试,一定要先了解清楚。
高中教师资格证难度较大的原因是笔试考三科,需要更多精力备考。其中,学科知识考高中相关学科知识和部分大学知识;初中教师资格证难度系数较高中简单一点的原因是笔试考三科,前两科和高中相同,但学科知识和高中不同,考初中相关学科知识部分大学知识;小学教师资格证相对中学教师资格难度较小的原因是笔试考两科,较之中学少备考一科学科知识。
推荐阅读:
06-27
2022年山东省普通高考本科各批次录取最低控制分数线已经公布了,让我们一起来看看吧!下面是由出国留学网编辑为大家整理的“山东2022年高考录取分数线”,仅供参考,欢迎大家阅读本文。
山东2022年高考录取分数线
来源:山东省教育招生考试院
山东2022年夏季高考普通类分数线:特殊类型招生控制线:513分;一段线:437分;二段线:150分;“3+2对口贯通分段培养”高职志愿填报资格线:387分。

推荐阅读:
...06-27
2022年山东省高考志愿填报时间安排已经公布了,出国留学网小编为大家收集并整理出了“2022年山东高考志愿填报时间及入口”,以便考生们能了解高考的最新资讯,欢迎大家阅读本文。
2022年山东高考志愿填报时间及入口

填报志愿前需要做哪些准备
(1)仔细查看已公布的高校招生计划。
(2)认真研读高校招生章程。
(3)理性分析往年尤其是2020年、2021年有关招生院校和专业的录取信息。
(4)了解山东省普通高校招生录取的相关办法和规定,知晓自己所属类别的志愿设置和相应投档录取规则。收集分析多种信息,结合自己的学习兴趣、专业取向和未来发展规划,综合考虑,理性选择。
点击进入:2022年山东高考志愿填报入口
推荐阅读:
06-27
2022年山东省普通高校招生志愿填报时间安排已经公布了,让我们一起来看看志愿填报系统入口吧!下面是由出国留学网编辑为大家整理的“2022年山东高考志愿填报入口”,仅供参考,欢迎大家阅读本文。
2022年山东高考志愿填报入口
点击进入:2022年山东高考志愿填报入口
填报志愿要求
1.考生填报志愿须符合高校招生类别和专业(专业类)选考科目要求。
2.考生应根据报考类别和层次,结合成绩,参照各高校分专业招生计划或网上公布的缺额计划、高校《招生章程》等,通过互联网填报志愿。
3.考生务必在规定时间内填报志愿,因考生漏报或失误造成的后果由考生本人承担。考生在填报志愿规定时间内最多可以修改5次志愿信息,并以最后一次填报(修改)提交的信息为准。凭登录密码和手机短信验证密码上网填报的志愿信息,受国家法律保护,任何窃取、篡改他人账号密码及志愿信息的行为均属违法。为确保公平公正,志愿填报时间结束后,不受理补报志愿申请,不允许修改、放弃已填报的志愿。
4.考生志愿是投档和录取的重要依据,必须由考生本人亲自填报,不得由他人代替。学校和教师不得代替学生统一设置报考密码,不得干预考生填报志愿,不得代替考生填报志愿,也不得接受考生委托填报志愿。考生应妥善保管本人登录密码和手机短信验证密码,因考生本人泄露密码或由他人代为填报而造成的一切后果由考生本人承担。
5.各县级招生考试机构及高中学校要做好考生填报志愿的指导工作,为不具备条件的考生提供场地、设备、上网条件及其他必要的帮助。各级招生考试机构要加强政策宣传,帮助考生了解招生政策;要严格执行填报志愿工作程序,加强考生志愿信息管理;要加强对考生填报志愿的信息服务,准确提供有关高校和专业的招生信息。
推荐阅读:
06-27
2022年山东省普通高校招生统一考试成绩一分一段表已经出炉了,出国留学网小编为大家收集并整理出了“2022年山东省普通高考一分一段表”,欢迎大家阅读本文。
来源:山东省教育考试院


推荐阅读:
06-22
2022年山东省普通高考成绩查询时间已经公布了,让我们一起来了解一下吧!出国留学网小编为大家整理出了“2022年山东高考成绩查询时间”,仅供参考,具体时间安排以官方发布为准!
2022年山东高考成绩查询时间
2022年山东高考成绩公布时间:6月26日前。
拓展阅读:填志愿看分数还是排名
在绝大多数人的认识中,高考成绩可以说是重中之重。事实上,这种说法是不正确的,从某种程度上来说,名次的价值要比高考成绩重要得多。
只是因为在我国的各高校,每年的报考人数并不是均匀分布的,其分布形式是不均匀的,一些热门的地区和院校,其每年的报录比会特别大,而一些冷门的同类,和同水平的院校,竞争压力则很小。
如果报名的学校比较热门,报考人数比较多,高分自然也不在少数。你的成绩再高,名次也会被挤到后面,学校按照名次提档,自然就会将那些没有过线的人拒之门外。
高考的志愿填报一方面需要考虑名次和成绩,还有一些额外因素需要提前考虑到,特别是院校和专业,更应该是考虑的重中之重。
推荐阅读:
...06-22
2022年山东省普通高考成绩就要公布了,相信大家已经期待已久了!出国留学网小编收集并整理出了“2022年山东高考成绩查询入口”,以供山东考区的考生查询成绩,欢迎大家阅读本文。
2022年山东高考成绩查询入口
点击进入:2022年山东高考成绩查询入口
拓展阅读:高考分数线是怎么定的
每个省区的高考分数线,也叫省控线,是由本省的招生考试的主导部门,根据当年本省区本科类的分层次招生总计划,比如理科,分成一本,二本,专科等,结合每年考生的大致录取以及分流情况,如往年大致的入学比例,复课人数,出国留学人数等等各种情况,通过估算,先期确定出需要纳入批次范围的总人数。最后,结合本省本科类的高考实际分数,确定出各个批次的批次控制线,即我们常说的分数线。
根据当年的指标计划,所有考生的排名,划定分数线。比如,今年要招3000人,查看第3000名的总分,即为录取分数线。
举例来说,如果一个省区理科一本院校招生总计划是5万人,那么排除掉压线考生的向下一批次寻找院校的因素,复课因素,出国因素,以及报考中的滑档因素等等,为了尽可能确保完成高校的这些招生计划,使更多的考生有机会升学,在确定本批次人数时,可能会扩大到6万人。那么对于这个省区来说,第六万名考生的高考成绩,就是当年本省区的理科一本线。
推荐阅读:
06-22
山东省2022年下半年全国计算机等级考试报名就要开始了,出国留学网小编为大家收集并整理出了“山东2022年下半年计算机等级考试报名时间”,仅供参考,祝各位将要报考的考生们都能取得理想的成绩!
山东2022年下半年计算机等级考试报名时间
考生报名及支付时间:2022年7月7日9:00至2022年7月13日17:00;
准考证打印时间:2022年9月19日9:00后;
考试时间:2022年9月24日至26日,考生参加考试的具体时间以本人准考证为准。
计算机二级考试报考流程
1.“中国教育考试网”→ 选择全国计算机等级考试,单击“在线报名”
2.选择自己所在的省份 → 单击
3.考生首次登录系统需要注册登录通行证若考生有通行证账号,可以直接登录。没有就单击注册。
4. 单击注册后,根据网页提示,输入对应的注册信息,添加后单击 → 提交
5. 单击提交后 → 确认注册账号,没问题则单击确定
6.注册成功后,输入你的账号和密码进行登录
7.使用用户自己的账号和密码登录,登录成功后可看到图示界面。在这里可以修改密码,点击下方的“全国计算机等级考试”进行报名
8.登录系统1) 在登录框中正确输入账号、密码、验证码,登录系统。2) 首次登录成功后进入系统的个人报名欢迎界面。
9.欢迎界面介绍左侧为导航菜单栏,显示系统功能菜单。点击当前考次即可进入报名协议界面。
10.阅读报名协议点击左侧导航栏中“当前考次”菜单即可阅读《报名协议》,勾选“同意报名协议”复选框,点击“同意”按钮,即可进行下一步;若点击“不同意”按钮,可中止报名。
11.填写基本信息填入相关信息,带有红色“*”号标记的信息为必填项,未带红色“*”号标记的信息可不用填写。
12.报考科目考生首先选择报考考点(双击放大镜),选择完考点后,系统会加载出该考点的所有开考科目。考点选择遵从就近原则,接着勾选你要报考的科目。(可以选择多个科目同时报名,最多不超过3个)→ 提交报考信息
推荐阅读:
山东|网上推荐访问